當前位置:產品中心 > EJA118E/Z隔膜密封式差壓變送器 > EJA118E/Z隔膜密封式差壓變送器
| 型 號: | EJA118E/Z |
| 品 牌: | 橫河 |
| 所屬分類: | EJA118E/Z隔膜密封式差壓變送器 |
| 所 在 地: | 橫河 |
| 更新日期: | 2017.07.25 12:52:50 |
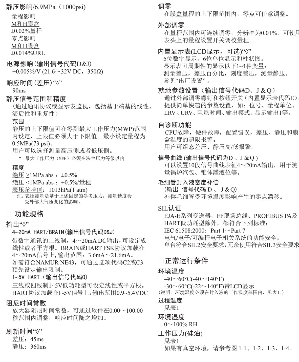
EJA118E/Z隔膜密封式差壓變送器,內嵌式膜片,適用于測量高真空、高低溫、高粘度以及易結晶介質的流量、液位、密度和壓力,可測量、顯示或遠程監控靜壓。
EJA118E/Z隔膜密封式壓力變送器?將完全替代EJA118A差壓變送器,全新上市!
EJA118E/Z隔膜密封式壓力變送器?不是一口價產品,需要根據具體參數,選型報價。
EJA118E/Z隔膜密封式壓力變送器?正品保證,產地直發!









?
?EJA118E/Z隔膜密封式壓力變送器?更多詳細內容歡迎下載:http://m.xlzrjzx.com/xiazai/detail/337
售后與質保 ??
?
多欽儀表(上海)有限公司供應的所有產品:
所有產品質保1年;
免費提供電話咨詢、指導安裝調試等服務;
協商上門指導安裝、調試等事宜,只收取合理的差旅費用;
量大可以免費上門指導安裝、調試;
服務宗旨:不管產品使用多長時間,只要您找到我們,我們都會為您解決所有問題,直到滿意為止。相信我們從事流量計行業10多年的實踐經驗能為你帶來滿意的服務。
?